Penelitian Institusi丨Turbin Gas + Gas Alam + Pusat Data Perusahaan ini terus menandatangani kontrak besar Sudah memiliki kemampuan perakitan dan produksi perangkat di Amerika Utara
26 Februari, beberapa perusahaan yang terdaftar mengeluarkan pengumuman catatan kegiatan hubungan investor, mengungkapkan isi komunikasi bisnis mereka dengan lembaga, termasuk banyak perkembangan dan sorotan dalam penataan bisnis perusahaan.
Jerry Holdings: Perusahaan telah memiliki kemampuan perakitan dan produksi berbagai jenis peralatan di Amerika Utara
Jerry Holdings menerima kunjungan riset dari lebih dari sepuluh lembaga seperti UBS dan StoneyLake Asset kemarin.
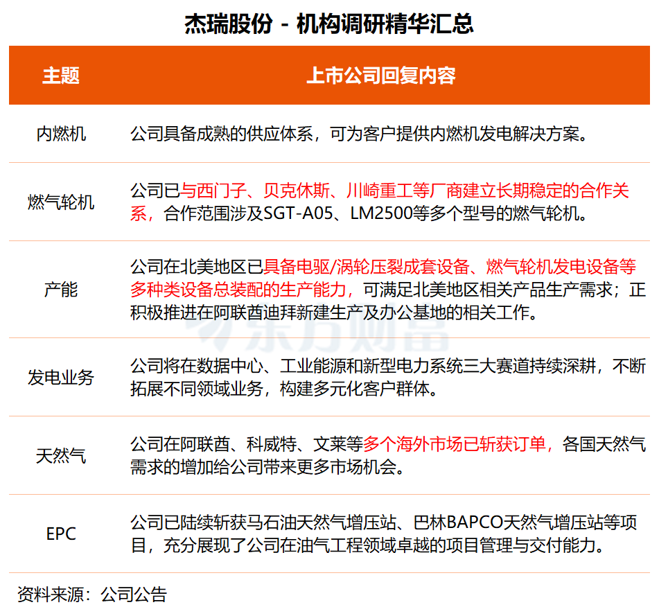
Dalam kunjungan tersebut, Jerry Holdings menyatakan bahwa melalui perluasan kapasitas di pabrik lama mereka di Amerika Serikat, saat ini mereka telah mampu melakukan perakitan dan produksi berbagai jenis peralatan seperti peralatan lengkap fraktur listrik/torak turbo, dan generator turbin gas di wilayah Amerika Utara, yang dapat memenuhi kebutuhan produksi produk terkait di wilayah tersebut. Selain itu, perusahaan sedang aktif memajukan pembangunan basis produksi dan kantor baru di Dubai, UEA, yang dapat menjadi pelengkap kapasitas produksi produk terkait.
Menurut Jerry Holdings, perusahaan menaruh perhatian pada pembangunan sistem rantai pasokan global, dan dalam hal pasokan turbin gas, mereka telah menjalin hubungan kerjasama jangka panjang dan stabil dengan produsen turbin gas seperti Siemens, Baker Hughes, dan Kawasaki Heavy Industries; dalam hal pasokan mesin pembakaran internal, perusahaan memiliki sistem pasokan yang matang dan mampu menyediakan solusi pembangkit listrik mesin pembakaran internal untuk pelanggan.
Jerry Holdings menyatakan bahwa ke depan, perusahaan akan terus memperkenalkan dan mengintegrasikan sumber teknologi berkualitas dari seluruh dunia, membangun sistem pasokan turbin gas dan mesin pembakaran internal yang beragam, serta terus meningkatkan ketahanan rantai pasokan, untuk menyediakan solusi listrik terpadu bagi pelanggan. Selain itu, perusahaan akan terus mendalami tiga bidang utama: pusat data, energi industri, dan sistem listrik baru, serta memperluas bisnis di berbagai bidang dan membangun basis pelanggan yang beragam.
Dalam bisnis gas alam, perusahaan telah berhasil membangun solusi rantai industri gas alam secara lengkap dan mencapai koordinasi tinggi antara peralatan dan layanan teknik. Jerry Holdings mengungkapkan bahwa mereka terus mendapatkan pesanan di pasar luar negeri seperti UEA dan Kuwait, dan meningkatnya permintaan gas alam dari berbagai negara memberikan peluang pasar lebih banyak. “Perusahaan menaruh perhatian pada peluang pengembangan bisnis gas alam di masa depan dan akan mengambil berbagai langkah untuk mendorong pertumbuhan sektor ini.”
Bisnis utama Jerry Holdings meliputi manufaktur peralatan tingkat tinggi, layanan teknik dan proyek minyak dan gas, pengembangan ladang minyak dan gas, energi baru dan daur ulang, dan baru-baru ini menandatangani beberapa kontrak penjualan generator turbin gas, menarik perhatian pasar.
Laporan terbaru dari Donghai Securities menunjukkan bahwa perusahaan adalah pemimpin dalam peralatan minyak dan gas domestik, dengan bisnis pengeboran, gas alam, dan generator turbin gas mencapai terobosan di pasar domestik dan internasional, dan strategi globalisasi secara bertahap terlaksana. Bisnis yang beragam berkembang secara sinergis, bisnis gas alam meraih banyak pesanan besar di seluruh dunia, dan bisnis generator turbin gas mencapai terobosan pesanan di pusat data Amerika Utara, memberikan dukungan kuat terhadap pertumbuhan kinerja perusahaan.
Di pasar sekunder, harga saham Jerry Holdings hari ini naik 5,35%, dengan kenaikan tahunan mencapai 55,72%.
Shunhao Holdings: Pembangunan pusat data ruang angkasa perusahaan yang berafiliasi dibagi menjadi tiga tahap
Shunhao Holdings menerima kunjungan riset dari 15 lembaga seperti Western Securities dan Taiping Assets kemarin.
Dalam kunjungan tersebut, Shunhao Holdings mengungkapkan bahwa perusahaan yang berafiliasi, Orbit Dawn, sedang mengajukan paten utama termasuk pusat kekuatan ruang angkasa berpanel datar super besar, satelit kekuatan orbit pagi-sore, sistem energi satelit kekuatan orbit pagi-sore, dan sistem sirkulasi fluida pompa ruang angkasa. Paten terkait sedang dalam proses pengumuman atau pemeriksaan substantif.
Shunhao Holdings menyatakan bahwa baru-baru ini mereka telah menandatangani secara resmi perjanjian peningkatan modal dengan berbagai pemegang saham Orbit Dawn, dan setelah peningkatan modal, perusahaan akan memegang 27,8174% saham Orbit Dawn.
Diketahui bahwa bisnis inti Orbit Dawn adalah pembangunan dan pengoperasian pusat data ruang angkasa, yang dibagi menjadi tiga tahap: dari 2025 hingga 2027, menembus teknologi kunci seperti energi dan pendinginan, melakukan iterasi dan pengujian satelit, serta membangun konstelasi kekuatan tahap satu; dari 2028 hingga 2030, menembus teknologi perakitan dan konstruksi di orbit, menurunkan biaya pembangunan dan operasional, serta membangun konstelasi kekuatan tahap dua; dari 2031 hingga 2035, memproduksi satelit secara massal dan membangun jaringan, serta menghubungkan dan mengoperasikan pusat data ruang angkasa berskala besar.
Shunhao Holdings menyatakan bahwa Orbit Dawn akan mempercepat kemajuan teknologi pusat data ruang angkasa, pembangunan proyek, dan verifikasi aplikasi, serta turut berpartisipasi dalam penyusunan “Laporan Penelitian Prediksi Pengembangan Kekuatan Komputasi Ruang Angkasa (2026)”, memberikan kontribusi terhadap wawasan teknologi industri dan panduan strategis.
Shunhao Holdings berpegang pada strategi pengembangan “material ramah lingkungan rendah karbon + kesehatan besar biologis”, merupakan perusahaan domestik yang cukup awal dalam pengembangan, produksi, dan penjualan kertas perlindungan lingkungan khusus.
Di pasar sekunder, sektor antariksa komersial menunjukkan kinerja yang aktif hari ini, dengan saham seperti Hongyuan Electronics, Yingliu Shares, dan Fushun Special Steel mencapai batas atas, sementara Shunhao Holdings naik 3,01% hari ini, dengan kenaikan sejak libur sebesar 7,73%.
Dalam produk ETF, ETF penerbangan dan antariksa (159227) naik 1,13%, mencapai lima hari kenaikan berturut-turut, volume transaksi lebih dari 380 juta yuan. Dalam sepuluh hari terakhir, dana masuk ke delapan hari, total mengumpulkan 222 juta yuan, dan unit penyertaan mencapai rekor tertinggi sejak didirikan, tetap menjadi yang teratas di kategori sejenis.
(Sumber artikel: Pusat Riset Dongfang Caifu)
Lihat Asli
Halaman ini mungkin berisi konten pihak ketiga, yang disediakan untuk tujuan informasi saja (bukan pernyataan/jaminan) dan tidak boleh dianggap sebagai dukungan terhadap pandangannya oleh Gate, atau sebagai nasihat keuangan atau profesional. Lihat Penafian untuk detailnya.
Penelitian Institusi丨Turbin Gas + Gas Alam + Pusat Data Perusahaan ini terus menandatangani kontrak besar Sudah memiliki kemampuan perakitan dan produksi perangkat di Amerika Utara
26 Februari, beberapa perusahaan yang terdaftar mengeluarkan pengumuman catatan kegiatan hubungan investor, mengungkapkan isi komunikasi bisnis mereka dengan lembaga, termasuk banyak perkembangan dan sorotan dalam penataan bisnis perusahaan.
Jerry Holdings: Perusahaan telah memiliki kemampuan perakitan dan produksi berbagai jenis peralatan di Amerika Utara
Jerry Holdings menerima kunjungan riset dari lebih dari sepuluh lembaga seperti UBS dan StoneyLake Asset kemarin.
Dalam kunjungan tersebut, Jerry Holdings menyatakan bahwa melalui perluasan kapasitas di pabrik lama mereka di Amerika Serikat, saat ini mereka telah mampu melakukan perakitan dan produksi berbagai jenis peralatan seperti peralatan lengkap fraktur listrik/torak turbo, dan generator turbin gas di wilayah Amerika Utara, yang dapat memenuhi kebutuhan produksi produk terkait di wilayah tersebut. Selain itu, perusahaan sedang aktif memajukan pembangunan basis produksi dan kantor baru di Dubai, UEA, yang dapat menjadi pelengkap kapasitas produksi produk terkait.
Menurut Jerry Holdings, perusahaan menaruh perhatian pada pembangunan sistem rantai pasokan global, dan dalam hal pasokan turbin gas, mereka telah menjalin hubungan kerjasama jangka panjang dan stabil dengan produsen turbin gas seperti Siemens, Baker Hughes, dan Kawasaki Heavy Industries; dalam hal pasokan mesin pembakaran internal, perusahaan memiliki sistem pasokan yang matang dan mampu menyediakan solusi pembangkit listrik mesin pembakaran internal untuk pelanggan.
Jerry Holdings menyatakan bahwa ke depan, perusahaan akan terus memperkenalkan dan mengintegrasikan sumber teknologi berkualitas dari seluruh dunia, membangun sistem pasokan turbin gas dan mesin pembakaran internal yang beragam, serta terus meningkatkan ketahanan rantai pasokan, untuk menyediakan solusi listrik terpadu bagi pelanggan. Selain itu, perusahaan akan terus mendalami tiga bidang utama: pusat data, energi industri, dan sistem listrik baru, serta memperluas bisnis di berbagai bidang dan membangun basis pelanggan yang beragam.
Dalam bisnis gas alam, perusahaan telah berhasil membangun solusi rantai industri gas alam secara lengkap dan mencapai koordinasi tinggi antara peralatan dan layanan teknik. Jerry Holdings mengungkapkan bahwa mereka terus mendapatkan pesanan di pasar luar negeri seperti UEA dan Kuwait, dan meningkatnya permintaan gas alam dari berbagai negara memberikan peluang pasar lebih banyak. “Perusahaan menaruh perhatian pada peluang pengembangan bisnis gas alam di masa depan dan akan mengambil berbagai langkah untuk mendorong pertumbuhan sektor ini.”
Bisnis utama Jerry Holdings meliputi manufaktur peralatan tingkat tinggi, layanan teknik dan proyek minyak dan gas, pengembangan ladang minyak dan gas, energi baru dan daur ulang, dan baru-baru ini menandatangani beberapa kontrak penjualan generator turbin gas, menarik perhatian pasar.
Laporan terbaru dari Donghai Securities menunjukkan bahwa perusahaan adalah pemimpin dalam peralatan minyak dan gas domestik, dengan bisnis pengeboran, gas alam, dan generator turbin gas mencapai terobosan di pasar domestik dan internasional, dan strategi globalisasi secara bertahap terlaksana. Bisnis yang beragam berkembang secara sinergis, bisnis gas alam meraih banyak pesanan besar di seluruh dunia, dan bisnis generator turbin gas mencapai terobosan pesanan di pusat data Amerika Utara, memberikan dukungan kuat terhadap pertumbuhan kinerja perusahaan.
Di pasar sekunder, harga saham Jerry Holdings hari ini naik 5,35%, dengan kenaikan tahunan mencapai 55,72%.
Shunhao Holdings: Pembangunan pusat data ruang angkasa perusahaan yang berafiliasi dibagi menjadi tiga tahap
Shunhao Holdings menerima kunjungan riset dari 15 lembaga seperti Western Securities dan Taiping Assets kemarin.
Dalam kunjungan tersebut, Shunhao Holdings mengungkapkan bahwa perusahaan yang berafiliasi, Orbit Dawn, sedang mengajukan paten utama termasuk pusat kekuatan ruang angkasa berpanel datar super besar, satelit kekuatan orbit pagi-sore, sistem energi satelit kekuatan orbit pagi-sore, dan sistem sirkulasi fluida pompa ruang angkasa. Paten terkait sedang dalam proses pengumuman atau pemeriksaan substantif.
Shunhao Holdings menyatakan bahwa baru-baru ini mereka telah menandatangani secara resmi perjanjian peningkatan modal dengan berbagai pemegang saham Orbit Dawn, dan setelah peningkatan modal, perusahaan akan memegang 27,8174% saham Orbit Dawn.
Diketahui bahwa bisnis inti Orbit Dawn adalah pembangunan dan pengoperasian pusat data ruang angkasa, yang dibagi menjadi tiga tahap: dari 2025 hingga 2027, menembus teknologi kunci seperti energi dan pendinginan, melakukan iterasi dan pengujian satelit, serta membangun konstelasi kekuatan tahap satu; dari 2028 hingga 2030, menembus teknologi perakitan dan konstruksi di orbit, menurunkan biaya pembangunan dan operasional, serta membangun konstelasi kekuatan tahap dua; dari 2031 hingga 2035, memproduksi satelit secara massal dan membangun jaringan, serta menghubungkan dan mengoperasikan pusat data ruang angkasa berskala besar.
Shunhao Holdings menyatakan bahwa Orbit Dawn akan mempercepat kemajuan teknologi pusat data ruang angkasa, pembangunan proyek, dan verifikasi aplikasi, serta turut berpartisipasi dalam penyusunan “Laporan Penelitian Prediksi Pengembangan Kekuatan Komputasi Ruang Angkasa (2026)”, memberikan kontribusi terhadap wawasan teknologi industri dan panduan strategis.
Shunhao Holdings berpegang pada strategi pengembangan “material ramah lingkungan rendah karbon + kesehatan besar biologis”, merupakan perusahaan domestik yang cukup awal dalam pengembangan, produksi, dan penjualan kertas perlindungan lingkungan khusus.
Di pasar sekunder, sektor antariksa komersial menunjukkan kinerja yang aktif hari ini, dengan saham seperti Hongyuan Electronics, Yingliu Shares, dan Fushun Special Steel mencapai batas atas, sementara Shunhao Holdings naik 3,01% hari ini, dengan kenaikan sejak libur sebesar 7,73%.
Dalam produk ETF, ETF penerbangan dan antariksa (159227) naik 1,13%, mencapai lima hari kenaikan berturut-turut, volume transaksi lebih dari 380 juta yuan. Dalam sepuluh hari terakhir, dana masuk ke delapan hari, total mengumpulkan 222 juta yuan, dan unit penyertaan mencapai rekor tertinggi sejak didirikan, tetap menjadi yang teratas di kategori sejenis.
(Sumber artikel: Pusat Riset Dongfang Caifu)